积分模拟查询
落户条件自测
资料在线下载
服务指南纸质版
很多在上海打拼的外地家长,都想让孩子在上海上学并参加中高考。但是外地孩子在上海参加中高考是有要求的! 外地孩子如何在上海上学?有120积分孩子就能在上海参加中高考?一起来了解一下2024年上海积分入学相关政策!

上海积分查询工具:上海市居住证积分管理信息系统模拟估分(点击查分)
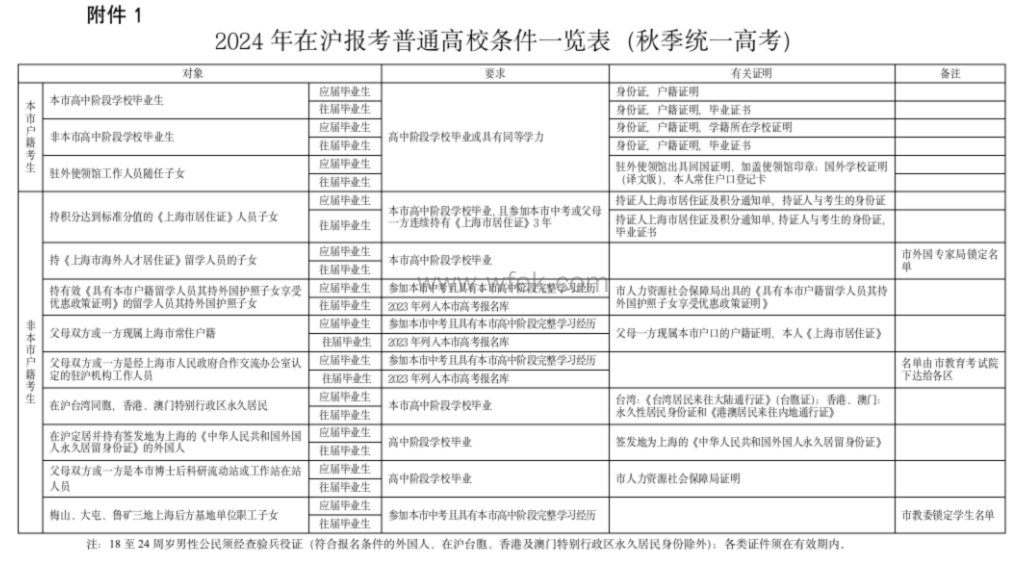
1、考生父母—方持上海居住证及上海居住证积分通知单;
3、在本市参加中考或父母一方连续持有《上海市居住证》3年,同时须本市高中阶段学校毕业;
满足这三个条件,就能正常在上海市参加中考。
【点击扫码☝☝,解锁更多资讯】
1、父母一方积分达标,即持有上海居住证积分通知单;
2、考生在上海参加中考,或父母一方连续持有《上海市居住证》3年。
3、须在本市高中毕业。
满足以上条件,外地子女可在上海正常参加高考。

对中考:
持有《上海市居住证》,积分未达到120标准分值的随迁子女,只能报考上海中专、职校、技校。
对高考:
持有《上海市居住证》,积分未达到120标准分值的随迁子女,只能参加三校生高考进入部分大专、二本(极少专业)院校。
注意:
如无居住证或有居住证不符合年限的随迁子女必须回到户籍地参加中、高考。
相关阅读:2024年上海高考招生政策发布!在沪就读家长必看!
上海居住证积分网老师答:
当然是一样的。
满足120积分的外地户籍子女可正常参加上海高考,与上海户籍子女一样,考试试卷、录取分数线、学校报考范等都是-样的,不存在差别对待,这点家长们可以放心。
外地户口居民要想孩子在上海读书,至少有居住证才能有学上;有积分满120可以有部分学校选择权:只有获得上海户口才能真正咱选择好学校就读。
以上就是小编整理的最新上海中高考的相关政策,希望可以解答大家的一些疑问。如果有任何政策操作上面的疑问,可以【点击下方 👇👇在线咨询,专业人员免费答疑 ✔✔】
一对一规划顾问

为了确保您的测评结果更准确, 我们申请您留下联系方式以便我们人工审核后通过电话回访告诉您准确的测评结果。*您的信息受 《隐私保护声明》保护
提交成功




一对一规划顾问
更多福利,等你解锁!