积分模拟查询
落户条件自测
资料在线下载
服务指南纸质版
上海积分怎么查询多少分?对于在上海打拼的外地朋友们来说,上海居住证积分无疑是一个热门话题,它可以给你在上海生活居住带来许多便利!但你是否知道自己目前的上海居住证积分分数呢?别急,今天老师来为大家揭晓上海积分怎么查询多少分?上海积分计算器可以助你一臂之力。让我们一起来看看吧!

30秒快速测试你的积分是否达标,点击:积分模拟查询
上海居住证积分可以通过上海居住证积分网内的上海积分计算器进行查询,具体流程如下:
1、进入上海居住证积分网网站 https://www.wfek.com/
2、找到“积分模拟查询”,点击查询;
3、点击“立即精准测分”或“人工算分”,即可查询上海居住证积分。
【上海积分服务】
1、上海积分达标查询入口:积分模拟查询(点击自测)
2、上海积分资料包领取
3、上海积分政策专业解答......
想要快速了解更多上海积分等相关内容,请点击图片添加专业老师,解锁更多资讯!
1. 那些在上海有固定住所和工作,并且已经连续缴纳了半年以上社保的朋友们,你们有资格申请居住证积分了。
2. 手持上海居住证的你,可以直接在网上登录积分系统,先来个自我评估。如果你的分数达到了标准,就可以请公司帮忙正式申请啦。
3. 顺便提一下,那些虽然在上海公司工作,但工作地点在外地分支机构的员工们,你们目前还不符合积分申请的条件哦。
4. 当然,遵纪守法是申请积分的前提,任何违法犯罪的行为都是不被允许的。
相关阅读:上海居住证积分120分要什么条件?2024最新积分政策解读!
年龄积分:
上海居住证积分中的年龄指标最高可获得30分。具体积分规则如下:
如果持证人年龄在56至60岁之间,可以获得5分。
每降低1岁,积分增加2分。
这意味着,如果申请者年龄在43岁或以下,他们可以获得最高分30分。如果年龄超过43岁,比如46岁,那么积分将是(56-46)×2+5=25分。
请注意,年龄积分是根据身份证上的出生日期来计算的。超过60岁的申请人无法获得上海居住证积分,因为此时社保缴纳已经停止。
学历积分:

这里需要注意的是不管是全日制还是非全日制都是可以进行积分的,非全日制的学历需要注意前置学历是否符合要求即可。
职称积分:

1、 需要和工种与所聘岗位相符。
2、用中高级技术职务任职资格和一级、二级国家职业资格申请上海居住证积分的,最近1年内累计6个月的缴纳职工社会保险费基数不低于1倍社保基数。
3、如果是外地职称需要经过复核,才能申请积分。
4、专业技术类职业资格按照国家有关规定需要注册的,注册后给予加分。
5、专业技术类职业资格目录、技能类国家职业资格目录,由市人力资源社会保障局统一向社会公布,在目录里的才可以积分。
需要注意的是社保一定要在上海缴纳,并且公司跟劳动合同一致,当然也要同时报税,因为申请上海居住证积分也是会查个税的。
【点击图片☝☝,解锁更多资讯】
方案一:专科(50分)+四年累计36 个月1倍社保(50分)+年龄(30分)=120分
方案二:专科(50分)+0.8至1倍25+年龄(30分)+社保年限(5年或以上)(15分)=120分
方案三:本科(60分)+学士学位(30分)+年龄(30分)=120分
方案四:本科(60分)+年龄(30分)+社保年限(10年及以上)≥120分
方案五:本科学历(60分)+年龄(30分)+社保年限(3年及以上)+3年0.8倍社保(25分)≥120分
方案六:国家二级、中级职称(100分)+年龄(30分)+每年6个月1倍社保>120分
方案七:国家三级60+四年累计36个月1倍社保50+年龄30 +社保年限(3年以上)9>120分
方案八:国家四级30+四年累计36个月1倍社保50+年龄30+社保年限(4年或以上)12>120分
相关阅读:2024上海120积分计算标准:附积分方案及办理流程!
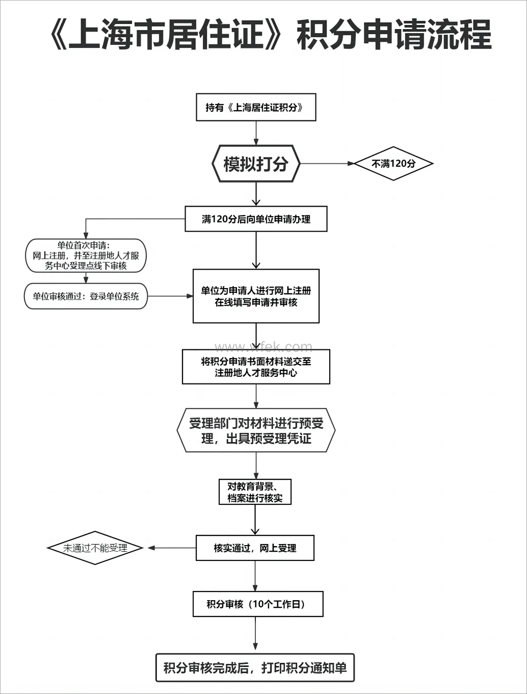
1. 积分达标申请:当您的居住证积分累计达到120分时,您可以向所在单位提出申请,由单位代为提交申请材料。
提示:为了确保居住证信息能够顺利传输,建议您在获得《上海市居住证》至少3个月后,再向单位提出积分申请。
2. 新公司首次申请:如果您的公司是首次申请上海居住证积分,需要先注册申请账号,并通过线下方式提交相关材料以供审核。
3. 账号创建与表格填写:一旦账号注册成功,您需要为员工创建账号,并仔细填写《上海居住证积分申请表》后提交。
提示:请确保申请表填写完整且准确无误,避免遗漏或错误。
4. 材料准备与提交:准备好所有必要的申请材料后,由人事部门前往线下人才服务中心提交这些材料。
5. 审核与通知:提交材料后,您将进入审核阶段。请耐心等待短信通知告知您审核结果。审核通过后,您可以打印上海居住证积分通知单。

上海居住证积分办理全程都需要公司人事进行,在这之前申请人本需要准备好相关材料,人事需要注册账号(首次申请),所以准备工作都做好之后便可进入材料提交,最后进入审核,整个周期需要两三个月,这是属于一次性通过的,如果中间出现材料问题那么上海居住证积分办理周期就需要另行计算了。
注意:着急使用积分的,可以递交上海居住证积分加急申请书,符合条件的,一个月内也可以办下来。
相关阅读:上海积分加急申请最快多久?教你15天拿积分通知单!
上海居住证积分达到120分不难,关键在于准备相应的积分材料。一旦材料有误或不完整,可能就无法及时获得居住证积分通知单!如果你在办理上海积分过程中有问题,都可以关注公众号“沪邦邦留沪指南”并随时咨询老师一对一解答!
【点击下方在线咨询,专业人员免费答疑 ✔✔】
您的信息受 《隐私保护声明》 保护
一对一规划顾问

上海积分落户(官方)申请表
您的信息受 《隐私保护声明》 保护
申请提交成功
为了确保您的测评结果更准确, 我们申请您留下联系方式以便我们人工审核后通过电话回访告诉您准确的测评结果。*您的信息受 《隐私保护声明》保护
提交成功




一对一规划顾问
更多福利,等你解锁!