积分模拟查询
落户条件自测
资料在线下载
服务指南纸质版
转眼间已经到了3月初,按照以往的上海幼升小报名时间来看,在本月中下旬就会公布最新的幼升小报名政策。对于外地家长来说3月可以说是非常关键的时期,一定要提前了解清楚自己的子女是否达到了上海入学的条件!等到4月份开始报名可就来不及了...一起来看看上海2025幼升小时间轴出炉,哪些重要时间节点需要我们家长注意呢?

30秒快速测试你的积分是否达标,点击:积分模拟查询
外地家长必备的基础条件
1、父母及子女持有《上海市居住证》或《居住登记凭证》
2、登记的居住地与所报学校需为一个区(居住证地址在哪个区,子女就在哪个区报名就读)
3、父母一年内缴纳上海社会保险满6个月或连续3年在街镇社区事务受理服务中心办理灵活就业登记
小学教育阶段:6-12周岁
✔️居住证积分达到120分:
可安排随迁子女进入义务教育阶段公办、民办(优质)学校就读,并拥有择校权
✔️持居住证积分未达到120分但符合年限要求:
可安排随迁子女进入义务教育阶段公办(极少数)、民办(少部分资源相对较弱)学校就读
❌居住证积分未达到120分且不符合年限要求:
可安排随迁子女进入义务教育阶段公办(极少数)、民办(极少部分资源相对较弱)学校就读
❌无居住证:
无法正常入学或无法取得学籍
👇点击下方图片|30s一键自测你的分数情况
上海市小学一年级的招生对象为符合义务教育法规定“年满六周岁”,并符合以下条件之一者:
-上海市户籍儿童
-享受市政府相关优惠政策人员子女
-父母双方或一方具有上海户籍的非沪籍儿童
-来沪人员适龄随迁子女需在本市接受义务教育的,适龄儿童须持有效期内《上海市居住证》或《居住登记凭证》,父母一方须持有效期内《上海市居住证》,且一年内参加本市职工社会保险满6个月(不含补缴,因疫情防控需要允许补缴的除外)或连续3年在街镇社区事务受理服务中心办妥灵活就业登记。
非沪籍家长一定要注意:上海小学一年级招收的是年满6周岁的孩子,(2025年小学一年级招收的是2018年9月1日-2019年8月31日出生的小朋友)。
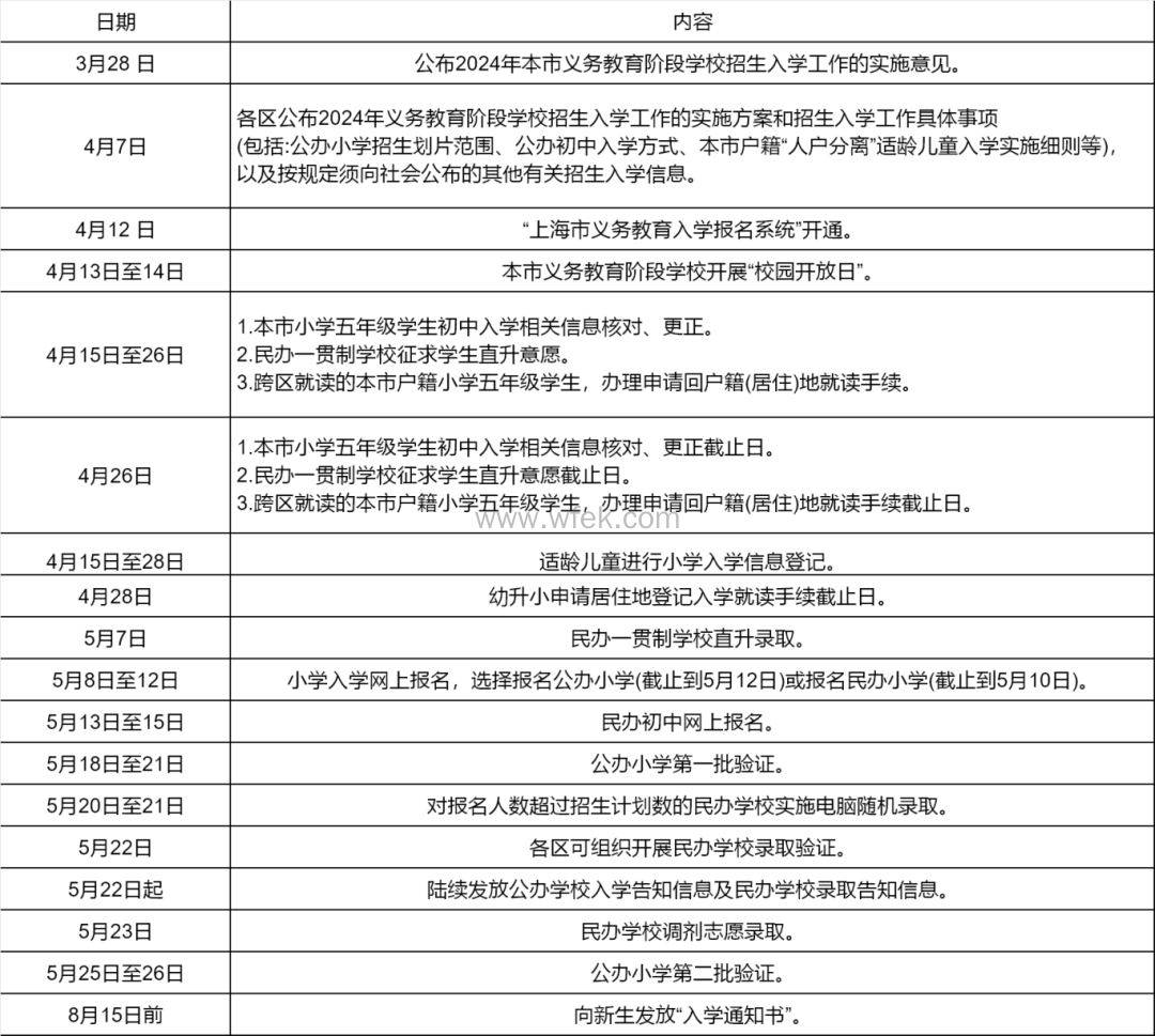
2025年上海幼升小关键时间轴

上海市通过按对口招生的方式,实行就近入学原则。
所以千万别忘记了解,你家小区在哪个学校学区范围。
第一档:房产证和户口地址一致→且对口学区
第二档:本市人户分离
第三档:本区有房产/积分/社区公共户等
第四档:其他情况


一、通过社保积分
方案1:年龄(30分)+四年累计36个月2倍社保(100分)+社保年限分(3年或以上)>120分
方案2:年龄(30分)+三年累计24个月3倍社保(120分)+社保年限分(2年或以上)>120分
二、通过学历积分
方案3:本科(60分)+学士学位(30分)+年龄(30分)=120分
方案4:本科(60分)+年龄(30分)+社保年限分(至少10年)>120分
方案5:本科(60分)+年龄(30分)+四年累计36个月1倍社保(50分)+社保年限分(至少3年)>120分
方案6:本科(60分)+年龄(30分)+四年累计36个月0.8倍社保(25分)+社保年限分(至少3年)>120分
方案7:专科(50分)+年龄(30分)+社保年限分(至少14年)>120分
方案8:专科(50分)+年龄(30分)+四年累计36个月1倍社保(50分)+社保年限分(至少3年)>120分
方案9:专科(50分)+年龄(30分)+四年累计36个月0.8倍社保(25分)+社保年限分(至少5年)>120分
方案10:专科(50分)+年龄(30分)+市专项性表彰(30分)+社保年限分(至少4年)>120分
方案11:专科(50分) + 紧缺专业(30分) + 年龄(30分) +社保年限分(至少4年) >120分
三、通过职称积分
方案12:职称高级(国家一级)140分+年龄(30分)>120分
方案13:职称中级(国家二级)100分+年龄(30分)>120分
方案14:国家三级(60分)+四年累计36个月1倍社保(50分)+年龄(30分)+社保年限分(至少3年)>120分
方案15:国家三级(60分)+四年累计36个月0.8倍社保(25分)+年龄(30分)+社保年限分(至少3年)>120分
方案16:国家四级(30分)+四年累计36个月1倍社保(50分)+年龄(30分)+社保年限分(至少4年)>120分
以上就是2025外地子女在上海上学政策的相关内容,对于即将到来的报名热潮,建议非沪籍子女的家长重点关注各时间节点,如果还没有申请上海积分的家长,也不要觉得有无积分不重要!孩子的小学可是重要阶段一定要谨慎选择!以上内容希望能帮到大家,如果你在上海居住证积分或者上海落户途中遇到任何问题都可以向我们详细咨询,我们有资深的专业老师为您解答!

一对一规划顾问

为了确保您的测评结果更准确, 我们申请您留下联系方式以便我们人工审核后通过电话回访告诉您准确的测评结果。*您的信息受 《隐私保护声明》保护
提交成功




一对一规划顾问
更多福利,等你解锁!