积分模拟查询
落户条件自测
资料在线下载
服务指南纸质版
在上海办理居住证积分120分有什么好处?上海积分达标待遇分享,上海居住证积分打分细则,如何计算自己的上海积分?

(上海积分达标待遇)
不清楚自己的上海积分是多少分值的朋友,可以通过上海居住证积分模拟打分器来看看自己的积分详情,积分满足120分的朋友就可以申请积分了
上海积分120分细则具体是什么?学历也能积分?上海积分120分有什么用途?到底有啥好处呢?是不是一定要积分呢?
今天给就为大家整理了上海积分120分细则、待遇、要求等内容,附打分表!一起来看看吧!
上海居住证积分网解答:
专、本毕业证书需要相差超过1.5年。
相关阅读:学历提升终身受用!来看学历对上海积分和其它方面的影响!
上海居住证积分网解答:
是的,上海积分续签还是要看社保和个税。
申请上海居住证后,居住证持有人就可以申请积分,上海居住证积分120分,就几乎可以享受到很多等同于上海本地户口的待遇。
1、子女教育
义务教育阶段:小学和初中时,积分满120的非沪籍子女可有机会进入优质的公办、民办学校,拥有择校权。若只有居住证,只能统筹入学。
中高考:有120积分的,孩子可正常参加上海中考和高考,没有上海居住证积分,孩子只能报考中专、职校、技校。
拓展阅读:上海积分入学,为孩子读书的非沪籍父母
2、免住房税
满足120积分,买房可免征收个人住房房产税。
若只有《上海居住证》,需要满足持证满3年后,才能申请免房产税。
注:免除的房产税是持证期间缴纳的房产税
3、子女在沪医保
积分满120分,子女可在沪购买居民医保,可报销大部分。
家长只持有《上海居住证》,子女不能办理居民医保。
根据《上海市居住证管理办法》,上海市居住证持有人需每年办理一次居住证签注,在居住证每届满1年前30日内,到社区事务受理中心办理签注手续;
同时,逾期未办理签注手续的,居住证使用功能将中止;而在60日内补办签注手续的,使用功能可恢复。
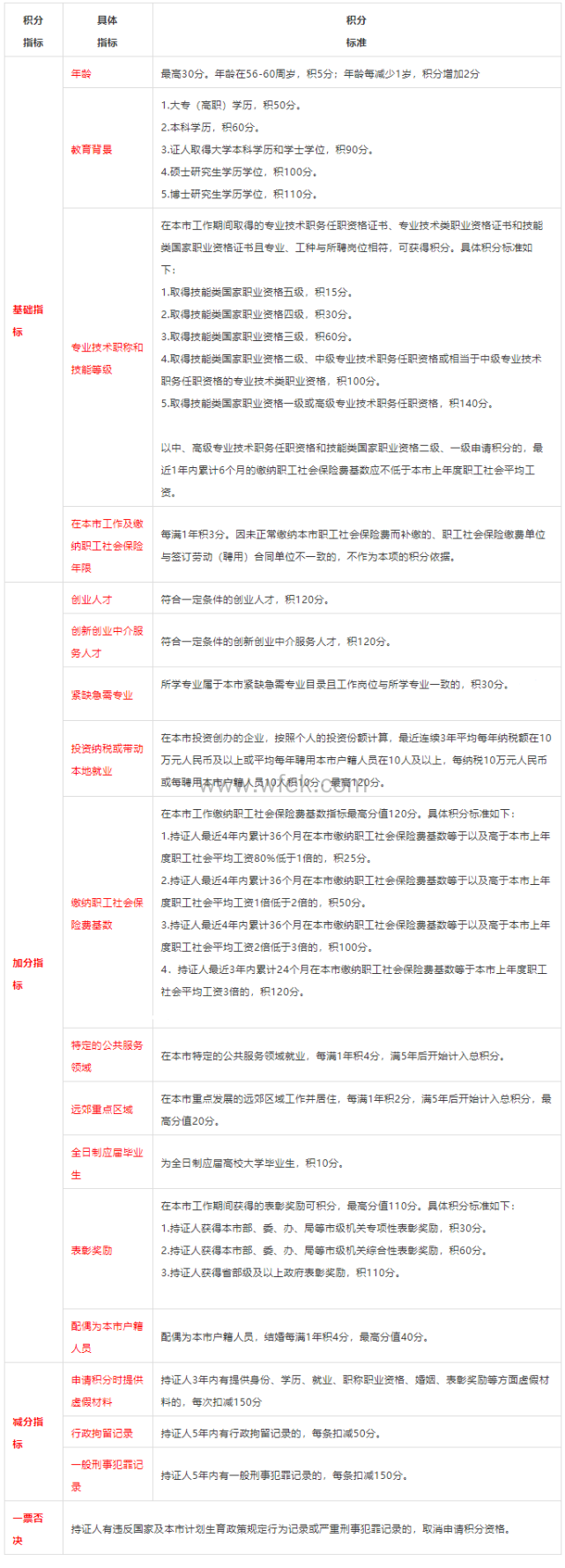
(一)上海积分:分值计算

(居住证总积分标准值为120分)
拓展阅读:2022年最新版上海居住证积分打分入口,积分120分达标
需要注意的是:补缴上海社保的,如果不能提供补缴期间与社保缴纳单位签订的劳动合同,不作为计算在上海市工作及缴纳职工社会保险年限的依据。
(二)上海积分细则:减分计算
提醒各位朋友,如果申请积分时提供虚假材料,将进行扣分处理,扣分内容包括:
1、提供学历、就业、婚姻等方面虚假材料,每次扣150分;
2、5年内有行政拘留记录,每条扣50分;
3、5年内有一般刑事犯罪记录,每条扣150分;
4、严重刑事犯罪记录的,取消申请积分资格;
5、违反国家及上海市计划生育政策规定行为记录,取消申请上海居住证积分资格。
总的来说,上海居住证积分对于非户籍人员来说,很重点的用途之一,就是可以让孩子享受上海的教育资源,留在上海参加中考和高考。由于外来人口的不断涌入,上海居住证积分只会越来越严格,一定要趁早办理!
一对一规划顾问

为了确保您的测评结果更准确, 我们申请您留下联系方式以便我们人工审核后通过电话回访告诉您准确的测评结果。*您的信息受 《隐私保护声明》保护
提交成功




一对一规划顾问
更多福利,等你解锁!