积分模拟查询
落户条件自测
资料在线下载
服务指南纸质版
上海市居住证积分管理办法实施细则包含了外地人办理上海居住证积分的一些常见问题,了解上海居住证120分细则是首要的,不过,对于办理时遇到的常见问题,也是需要我们提前去熟知的。

30秒快速测试你的积分是否达标,点击:上海居住证积分模拟查询
在本市行政区域内注册、正常经营、依法纳税且具有独立法人资格的用人单位,适用居住证积分政策。
非注册在本市企业的在沪办事处、部门,未实际经营的企业,个体工商户,未在沪缴纳企业税的在沪分公司等,不属于居住证积分政策适用范围。
持有《上海市居住证》的人员,在本市合法稳定居住、合法稳定就业并参加本市职工社会保险满6个月的,可以申请积分。
持证人在申办上海市居住证积分时,申请当月应处于就业及缴纳本市职工社会保险状态,且前12个月内累计缴纳本市职工社会保险费满6个月(不含补缴)。
年龄指标最高分值30分,具体积分标准如下:持证人年龄在56—60周岁,积5分;年龄每减少1岁,积分增加2分。申请时年龄小于43岁(含43岁),即可达到最高分值30分。

👇点击下方图片|30s一键自测你的上海积分120分数情况
持证人在本市工作并按照国家和本市相关规定按月缴纳职工社会保险费,每满1年积3分。
需要特别注意的是,持证人因未正常缴纳本市职工社会保险费而补缴的、职工社会保险缴费单位与签订劳动(聘用)合同单位不一致的,不作为本项的积分依据。
4年36个月,0.8倍社保:25分;
4年36个月,1倍社保:50分;
4年36个月,2倍社保:100分;
3年内24个月,3倍社保:120分;

⚠️上海市居住证需提前办理并保持有效,避免中断。
⚠️个税和社保的缴纳基数及单位必须一致。
⚠️不得存在个税未申报的情况。
⚠️因公司原因导致的社保断缴,补缴的部分不计入有效月份。
⚠️每年积分续签时,需提供近3年的社保记录。
申请积分的技能人员职业工种应当符合本市紧缺急需高技能人才职业目录,具体以本市按照相关规定统一向社会公布的为准。

⚠️所获得的职称必须在上海人社局的职称目录内,外地职称需在上海进行复评。
⚠️职称与专业和工作岗位需相匹配。
⚠️社保缴纳基数需达到1倍以上。
⚠️个人学历及工作要求需符合职称获取条件,包括前置学历和前置职称。
远郊重点区域是指临港新片区、“五个新城”、南北地区重点转型区域以及市委、市政府确定的重点发展区域。
对持证人在临港新片区工作并居住的,可予以专项加分,即每满1年积2分,满3年后开始计入总积分,最高分值为20分。
对持证人在“五个新城”、南北地区重点转型区域工作并居住的,予以专项加分,即每满1年积2分,满5年后开始计入总分,最高分值为20分。
持证人在本市工作期间获得的表彰奖励可积分,最高分值110分。本市部、委、办、局等市级机关表彰奖励项目目录,按照市委、市政府批准并公布的表彰奖励目录执行。
持证人有严重刑事犯罪记录的,取消申请《上海市居住证》积分资格。其中严重刑事犯罪记录指宣告刑在五年有期徒刑以上的刑事犯罪。
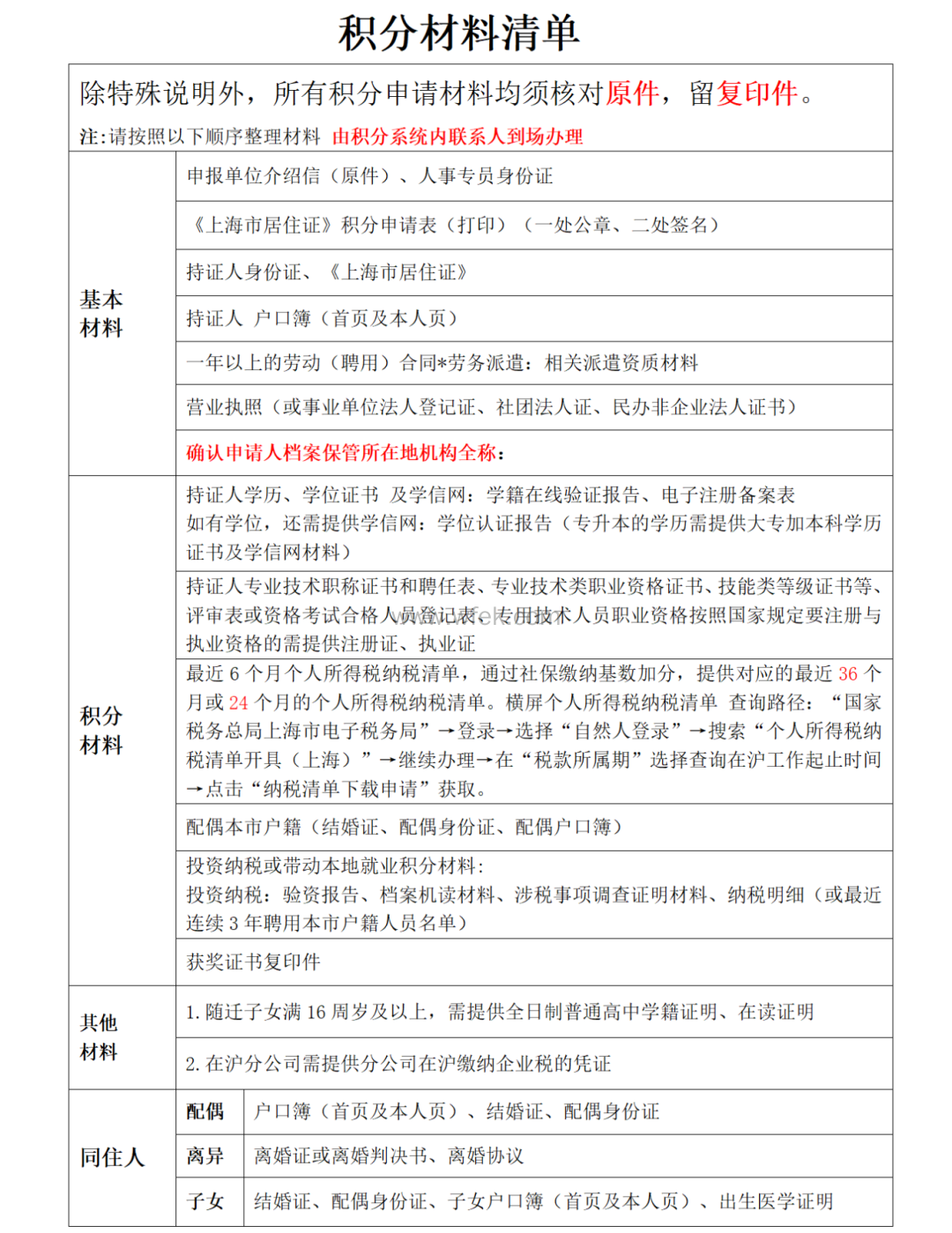
除特殊说明外,所有积分申请材料均须核对原件,提交复印件。对于能够通过调用电子证照、数据共享等方式核验相关申办材料信息的,可免于提交纸质申办材料。在外省市工作期间获得的三级及以上技能等级证书,须通过技能人才评价证书全国联网查询系统或上海市人力资源和社会保障局网站查询核验。

以上内容希望能帮到大家,如果你在上海居住证积分或者上海落户途中遇到任何问题都可以向我们详细咨询,我们有资深的沪邦邦专业老师为您解答!

一对一规划顾问

为了确保您的测评结果更准确, 我们申请您留下联系方式以便我们人工审核后通过电话回访告诉您准确的测评结果。*您的信息受 《隐私保护声明》保护
提交成功




一对一规划顾问
更多福利,等你解锁!