积分模拟查询
落户条件自测
资料在线下载
服务指南纸质版

30秒快速测试你的积分是否达标,点击:上海居住证积分模拟查询
上海市居住证积分的官方查询平台是上海市人力资源和社会保障局官网。您可以通过以下链接直接访问查询页面:
https://rsj.sh.gov.cn/
在打开网页后,请按照以下步骤操作:
▶点击页面中的“积分管理”模块。
▶进入积分管理页面后,您可以查看“积分模拟打分”功能,通过该功能可以初步估算自己的积分情况。
▶若您希望查询具体的积分分数,请确保您已经成功申请并持有有效的上海市居住证。然后,根据页面提示输入相关信息进行查询。
👉 立即进入【上海居住证积分模拟打分系统】,3步完成自测:
获取结果:总分+明细分项+达标建议,一目了然!
为了方便大家更准确地了解自己的积分情况,我们还提供了居住证积分模拟打分系统。
在使用模拟打分系统时,请按照以下步骤操作:
▶进入模拟打分系统页面。
▶根据系统提示,输入您的个人信息,包括年龄、学历、职称、社保缴纳年限等。
▶系统将根据您的输入信息,自动计算出您的积分分数。
▶您可以根据模拟打分结果,了解自己在居住证积分方面的优势和不足,从而有针对性地提升积分。
👇点击下方图片|30s一键自测你的分数情况
1、年龄
18-43周岁=30分;44周岁=29分;
45-55周岁=1年减2分;56-60周岁=5分;
2、学历
大专=50分;本科=60分;
本科学历+学位=90分; 硕士=100分;
博士=110分;
3、职业资格证职称
五级=15分;四级=30分;
三级=60分;二级/中级职称:100分;
一级/高级职称:140分;
4、社保
每缴纳一年社保:3分
附加分:
4年36个月,0.8倍社保:25分;
4年36个月,1倍社保:50分;
4年36个月,2倍社保:100分;
3年24个月,3倍社保:120分;
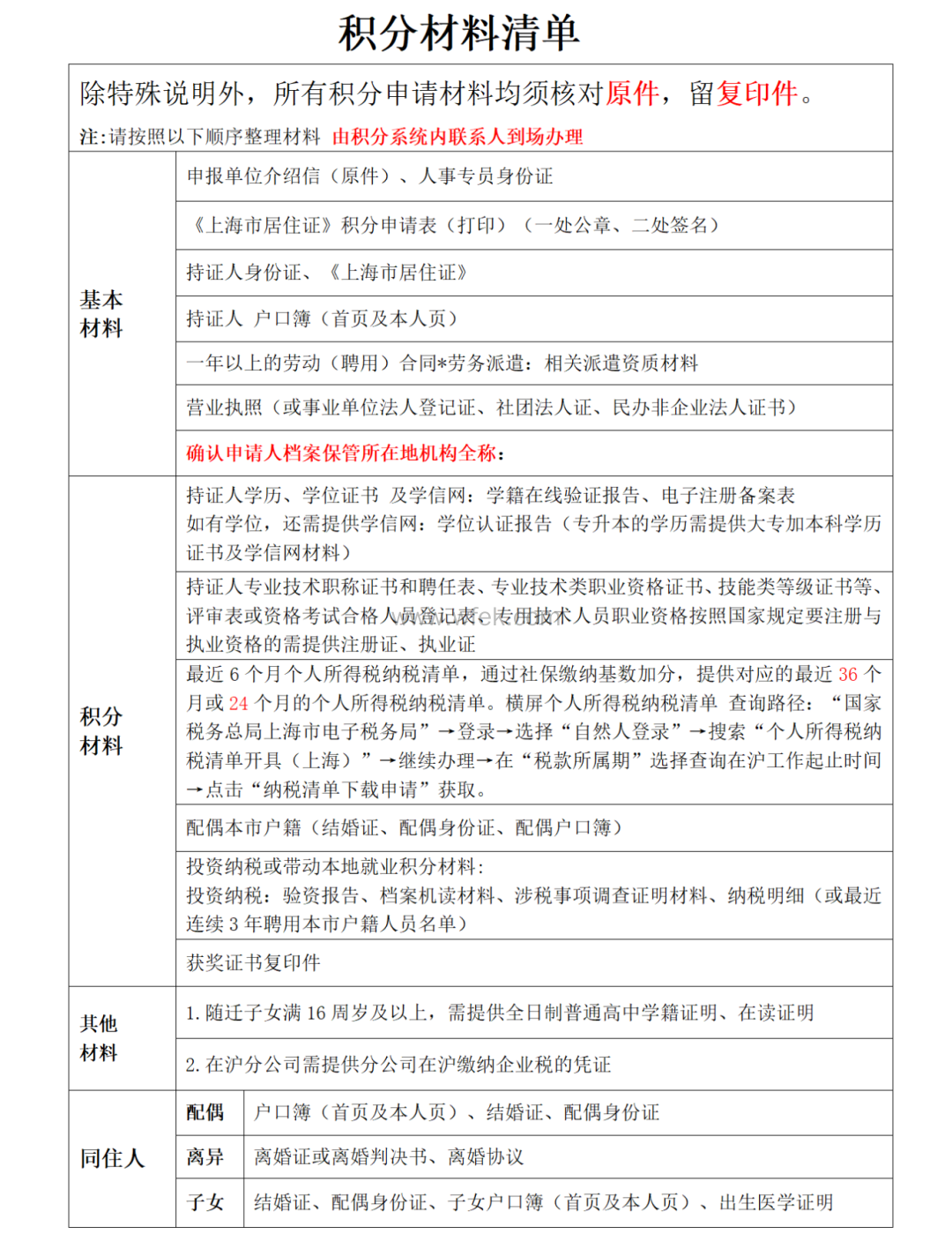
注意积分新办需提交以下材料⬇️⬇️⬇️

方案1:
本科(60分)+学士学位(30分)+年龄(30分)=120分
方案2:
本科(60分)+年龄(30分)+社保年限分(至少10年)>120分
方案3:
本科(60分)+年龄(30分)+四年累计36个月1倍社保(50分)+社保年限分(至少3年)>120分
方案4:
本科(60分)+年龄(30分)+四年累计36个月0.8倍社保(25分)+社保年限分(至少3年)>120分
方案5:
专科(50分)+年龄(30分)+社保年限分(至少14年)>120分
方案6:
专科(50分)+年龄(30分)+四年累计36个月1倍社保(50分)+社保年限分(至少3年)>120分
方案7:
专科(50分)+年龄(30分)+四年累计36个月0.8倍社保(25分)+社保年限分(至少5年)>120分
方案8:
专科(50分)+紧缺专业(30分)+年龄(30分)+社保年限分(至少4年)>120
方案1:
年龄(30分)+四年累计36个月2倍社保(100分)+社保年限分(3年或以上)>120分
方案2:
年龄(30分)+三年累计24个月3倍社保(120分)+社保年限分(2年或以上)>120分
方案1:
高级职称(国家一级)140分+年龄(30分)>120分
方案2:
中级职称(国家二级)100分+年龄(30分)>120分
方案3:
国家三级60分+四年累计36个月1倍社保(50分)+年龄(30分)+社保年限分(至少3年)>120分
方案4:
国家三级60分+四年累计36个月0.8倍社保(25分)+年龄(30分)+社保年限分(至少3年)>120分
方案5:
国家四级30分+四年累计36个月1倍社保(50分)+年龄(30分)+社保年限分(至少4年)>120分
综上所述,上海市居住证积分查询官网入口和模拟打分系统为境内来沪人员提供了便捷、准确的积分查询和模拟打分服务。希望大家能够充分利用这些平台,更好地了解自己的积分情况,为在上海的生活和工作提供更多的便利和机会。以上内容希望能帮到大家,如果你在上海居住证积分或者上海落户途中遇到任何问题都可以向我们详细咨询,我们有资深的专业老师为您解答!

一对一规划顾问

为了确保您的测评结果更准确, 我们申请您留下联系方式以便我们人工审核后通过电话回访告诉您准确的测评结果。*您的信息受 《隐私保护声明》保护
提交成功




一对一规划顾问
更多福利,等你解锁!