积分模拟查询
落户条件自测
资料在线下载
服务指南纸质版
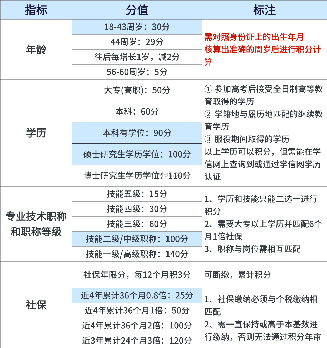
“积分分数够了,材料却总差一样?”2025年上海居住证积分申请进入“材料严审”新阶段,从基础身份信息到学历认证、社保缴纳,从职称证书到个税证明,任一材料缺失或不符都可能导致申请延误。外地人在上海办积分需要哪些材料?来看最新整理汇总。

30秒快速测试你的积分是否达标,点击:上海居住证积分模拟查询
✅申报单位介绍信,人事专员身份证
✅持证人《上海市居住证》
✅《上海市居住证》积分申请表(打印)
✅持证人身份证、户口簿
✅劳动(聘用)合同复印件,劳动派遣还需提供派遣协议、派遣岗位协议
✅营业执照(事业单位法人登记证、社团法人证)
✅个人档案查阅情况(提供保管个人人事档案的机构全称)
✅持证人学历、学位证书复印件(按紧缺专业办理提供岗位说明书)
✅持证人专业技术职称、评审表、聘任表、岗位说明书
✅专业技术类职业资格证书、资格考试合格人员登记表、聘任表、岗位说明书
✅技能类等级证书、岗位说明书、聘书最近社保缴费证明(按社保基数加分办理人员需提供)
✅最近6个月个人所得税完税证明(办理人员都需提供)
✅配偶本市户籍(双方结婚证、配偶身份证、配偶户口薄)
✅投资纳税:工商局(工商档案机读材料、公司章程)
✅税务所(最近连续3年在本市的纳税证明、涉税信息查询结果告知书)
✅验资报告复印件(验原件)
✅获奖证书复印件
👇点击下方图片 | 30s一键自测你的分数情况
上海市居住证积分办理材料:配偶
随员:双方结婚证、配偶户口簿、身份证、居住证
不随员:双方结婚证
上海市居住证积分办理材料:子女
随员:户口簿、居住证、出生医学证明、双方结婚证、配偶身份证
不随员:出生医学证明
备注:
1、待业1年以上提供村委或居委出具的待业证明;
2、个人简历从首次就业前的毕业院校填写;
3、提供来沪前最后一家外省市工作的离职证明(无外省市工作的可不提供)。
🔍积分申请思路如下
第一步,办理上海居住证
第二步,模拟积分,算积分够120分,就可以去办了
第三步,向单位提出申请,找公司的人事去帮你申请积分
第四步,人事已经帮你注册好办理积分账号了,需要你去填积分申请表
第五步,就是提供办理积分所需材料,由部门审核
第六步,就是三审,初审、审核、核定也就是即将办理成功
🔍积分申请详细流程
1️⃣✍单位积分账户开通
登录平台:进入公共服务平台
注册单位:点击单位注册按钮,仔细阅读相关条款后,点击“我接受”
填写信息:准确填写单位的各项信息,完成后点击注册
登录账户:返回登录界面,输入账号和密码进行登录
完善信息:登录后,在页面右侧找到“填写/修改单位信息”选项并点击进入
提交审核:将单位信息填写完整后,提交审核
线下办理:审核通过后,携材料前往单位注册地积分办理处提交
2️⃣✍单位为个人开通积分账户
进入系统:进入单位积分系统,点击右侧的“申请居住证积分”选项
3️⃣✍个人积分账户线上资料填报
个人登录:点击“个人”,输入个人账号和密码进行登录
填写信息:根据申请积分的条件来填写
提交信息:将所有信息填写完毕后,点击提交
4️⃣✍单位审核个人网上提交材料
单位登录:输入单位账号和密码进行登录
审核材料:进入单位积分账户界面,会看到申请人列表,点击审核
5️⃣✍线下提交申请人积分材料至区积分办理机构审核

以上内容希望能帮到大家,如果你在上海居住证积分或者上海落户途中遇到任何问题都可以向我们详细咨询,我们有资深的沪邦邦专业老师为您解答!

一对一规划顾问

为了确保您的测评结果更准确, 我们申请您留下联系方式以便我们人工审核后通过电话回访告诉您准确的测评结果。*您的信息受 《隐私保护声明》保护
提交成功




一对一规划顾问
更多福利,等你解锁!